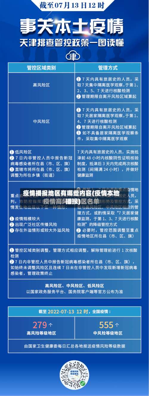
疫情播报地区有哪些内容(疫情本地播报)
3月10日北京海淀疫情最新消息情况播报
〖壹〗 、月10日北京海淀区疫情最新消息如下:新增确诊病例1例:现住海淀区海淀街道三义庙北17号楼 。3月9日陪同其他确诊病例前往定点医院隔离治疗 ,3月10日核酸检测结果为阳性,结合流行病史、临床表现及检测结果,诊断为轻型确诊病例。新增无症状感染者1例:现住海淀区海淀街道三义庙北17号楼。

〖贰〗、含21例由无症状感染者转为确诊病例(山东10例,吉林2例 ,甘肃2例,北京1例,天津1例 ,内蒙古1例,辽宁1例,河南1例 ,广东1例,青海1例)。新增死亡病例:0例 。新增疑似病例:3例(均为境外输入,均在上海)。当日治愈出院:141例。解除医学观察的密切接触者:10050人 。

〖叁〗、截止至北京时间3月10日10时 ,中国新增确诊20例,累计确诊80924例;欧洲五大联赛国家除英国外,累计确诊人数均超1000例。
〖肆〗 、截止至北京时间3月10日19时 ,中国新增新冠肺炎确诊病例20例,累计确诊80924例;意大利累计确诊超9000例,达到9220例。
校园疫情防控内容的广播稿
〖壹〗、校园疫情防控内容的广播稿1 开头语: 男:伴随着这悠扬的乐曲, 女:聆听着这动人的旋律 ,红领巾广播又来到了你的身边!我是主持人 男:我是主持人 女:春天就像绚丽多姿的彩虹,在天空中划出一道温暖的亮色 。 男:春天就像美妙动听的欢歌,在校园里久久回荡。
〖贰〗、医护人员不顾个人安危 ,奋战在抗疫一线;社区工作者日夜坚守,为居民提供服务;志愿者们无私奉献,为疫情防控贡献自己的力量。而我们 ,作为校园里的一员,遵守防控规定,做好个人防护 ,也是为战胜疫情贡献自己的一份力量 。我相信,只要我们众志成城,团结一心 ,就没有克服不了的困难,没有战胜不了的疫情。
〖叁〗 、个人广播稿1 中午吃饭 亲爱的同学们,上午的课程结束了,你是否不负这美好的时光 ,不负父母的殷切期望。你不努力,谁也给不了你想要的生活 。青春就是努力奔跑,青春就是勇往直前。我们无法选取出身 ,但能够选取命运。让我们做命运的主人,掌握自己的人生。遇见滨才,不负未来 。在这里 ,技术可以改变人生,技能可以实现梦想。

小爱同学“早上好”场景可每天疫情播报;苹果iPad依然是最大赢家_百度知...
小爱同学官方于2020年2月1日起,在其“早上好”场景中上线了每天疫情播报功能。用户只需对小爱同学说“早上好” ,即可获取包括“疫情最新进展/疫情常识普及/官方辟谣 ”等在内的多项信息,帮助用户快速了解疫情动态和每天新闻早报 。
点击【设置】在小米手机主界面找到并点击【设置】图标,进入系统设置菜单。点击【小爱同学】在设置菜单中滑动查找【小爱同学】选项 ,点击进入小爱同学功能设置界面。点击【更多】在小爱同学设置界面中,找到并点击【更多】选项,展开高级功能设置 。
小爱同学是小米公司推出的智能语音助手,作为小米AIoT生态的核心交互入口 ,具备多维度、全场景覆盖的功能体系,核心涵盖多模态交互、生活效率辅助 、智能家居控制、娱乐创作工具及特色场景服务五大领域,可满足用户日常智能交互、生活事务管理 、设备联动控制、内容创作等多元化需求。
ipad能连接小爱同学。要实现这一功能 ,你可以按照以下步骤操作:首先,确保你的iPad处于正常的网络连接状态,并且系统版本支持App Store的应用下载和安装 。其次 ,打开iPad上的App Store应用。在搜索栏中输入“小爱同学”,然后点击搜索按钮。
苹果平板(iPad)使用的是Siri语音助手,而不是小爱同学(XiaoAI) 。具体区别如下:Siri:由苹果公司开发 ,是iPad、iPhone 、Mac等苹果设备的默认语音助手。 支持语音控制、信息查询、设备操作、智能家居联动等功能。 通过“嘿Siri”唤醒或长按Home键/侧边键激活。
小爱同学在苹果手机上是可以使用的 。以下是详细解下载方式:苹果手机用户可以在App Store中搜索“小爱同学 ”,下载并安装该应用,即可开始使用。平台支持:小米将小爱同学做成了一款APP ,并正式上架了iOS和安卓全平台各大应用商店。这意味着无论是苹果手机还是安卓手机,都可以下载并使用小爱同学 。
发表评论