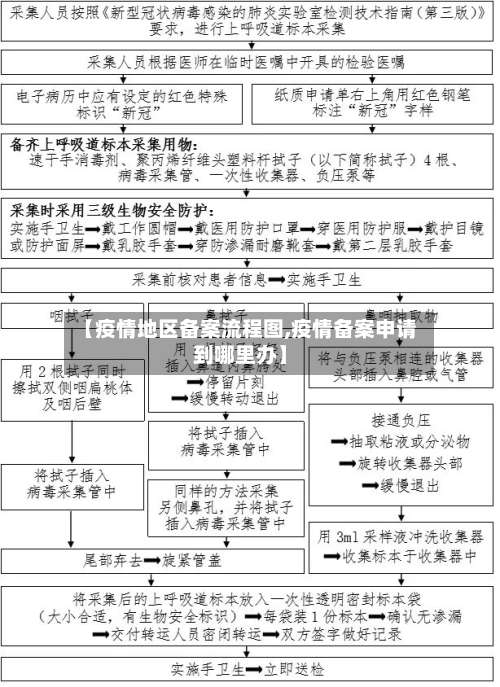
【疫情地区备案流程图,疫情备案申请到哪里办】
...省新冠肺炎健康证明办理流程(河南省新冠肺炎健康证明办理流程图)
〖壹〗、手机申办新冠肺炎健康证明可通过微信搜索并进入“河南卫生健康委”公众号,按步骤操作完成健康申报后提交信息来获取 。具体步骤如下:打开微信并搜索公众号:手机打开微信 ,在搜索栏输入“河南卫生健康委 ”,进入该公众号。关注公众号:进入公众号页面后,点击“关注公众号”按钮。

〖贰〗 、申报人员手机扫描“新冠肺炎健康证明申报”二维码直接进入申报平台填写信息并提交,完成申报 ,也可通过微信搜索“河南省卫生健康委”并关注公众号点击“服务查询—健康证明 ”进行申报。集体预约办理 。

〖叁〗、三签字一加章的证明是河南省的新冠肺炎健康申报证明。
〖肆〗、在平顶山办理健康证,可以选取线上办理或线下办理。线上办理流程:申报人员可以通过手机扫描“新冠肺炎健康证明申报”二维码直接进入申报平台,填写相关信息并提交 ,完成申报预约 。也可以通过微信搜索“河南省卫生健康委”并关注公众号,点击“服务查询-健康证明 ”进行申报预约。
〖伍〗、健康证明的办理流程及所需材料如下:确定办理机构健康证明的办理机构因地区而异,通常为当地医院 、卫生防疫站或社区卫生服务中心。可通过询问当地疾控中心、卫生健康委员会官方网站或拨打12320卫生热线获取具体办理地点信息 。
〖陆〗、健康证明办理流程及材料如下:必备材料身份证:需携带原件或有效临时身份证。照片:近期一寸免冠彩色照片2张 ,部分地区支持现场拍摄或电子照片,以当地要求为准。其他:部分地区需提供工作证明(如营业执照复印件 、单位介绍信)或卫生习惯承诺书(如食品行业) 。
疫情防控四个一是指哪四个一
疫情防控“四个一”策略是指: “一查”:对单位职工和行动轨迹进行深入排查,特别是与中高风险地区、境外返回人员、确诊病例或无症状感染者有接触史的个体。 “一批 ”:要求职工向办公室报告自己的行动轨迹 ,书面形式加强监控和管理。
疫情防控“四个一”指的是:“一查” 、“一批 ”、“一测”、“一不准”的自身防疫措施 。“一查 ”:主要指的是深入排查工作。各单位 、各部门需要排查职工与黔以外返回贵州的人员,特别是中高风险地区返黔人员、境外返回人员的接触史,以及确诊病例或无症状感染者的密切接触史。
疫情防控“四个一”是“一查”、“一批” 、“一测 ”、“一不准” ,属于自身防疫措施。其中“一查”是深入排查本单位、本部门职工与中高风险地区的接触史、境外返回人员的接触史 、确诊病例或无症状感染者的密切接触史 。“一批 ”是向办公室书面报告行动轨迹。
疫情防控的“四个一”措施,包括“一查”、“一批 ”、“一测” 、“一不准”,旨在强化个人和单位的防疫责任。“一查 ”即深入排查本单位职工与境外返回人员、中高风险地区返黔人员、确诊病例或无症状感染者的密切接触史 。所有涉及上述情况的人员必须如实上报接触情况,并向社区报告 ,遵循社区指导建议。
疫情防控四个一指的是:“一查” 、“一批”、“一测 ”、“一不准”。一查指的是查询好单位或本部门的员工有没有从本省以外的地方返回,特别是从中高风险地区返回的人员 。如果有,需要把情况向办公室上报 ,同时落实社区的指导意见。

成都二类医疗器械经营备案流程
〖壹〗 、在成都办理二类医疗器械备案,需先确认企业经营范围包含二类医疗器械销售,再依次完成营业执照办理、材料准备与窗口递交、领取备案凭证等步骤。 以下是具体流程与材料要求:办理条件企业类型:从事第二类医疗器械销售的企业(如销售体温计 、血压计、医用口罩、心电诊断仪器等中度风险产品) 。
〖贰〗、办理流程概述在成都市 ,开办二类医疗器械经营的企业,其经营活动由设区的市级食品药品监管部门实行备案管理。这意味着,企业无需办理经营许可证 ,而是需要进行经营备案。所需材料《医疗器械经营许可证申请表》(原件)该表格需按照要求填写完整,并加盖企业公章 。
〖叁〗 、第二类医疗器械需办理第二类医疗器械备案凭证,办理流程如下:提交申办资料至食药监局;食药监局进行资料形式审查;资料正式受理后进入行政审核阶段;相关部门进行现场审评;审核通过后制证并发证。
〖肆〗、021年成都二类医疗器械备案办理流程: 办理营业执照 组织材料 递交材料到窗口审查 领取医疗器械备案。注:二类医疗器械不需要查看场地 ,只需将所经营的产品进行登记备案即可。医疗器械备案又称为第二类医疗器械备案,第二类医疗器械是具有中度风险,需要严格控制管理以保证其安全有效的医疗器械 。
〖伍〗、二类医疗器械不需要经营许可证,但是二类需要备案。根据《医疗器械经营监督管理办法》第一章第四条:按照医疗器械风险程度 ,医疗器械经营实施分类管理。经营第一类医疗器械不需许可和备案,经营第二类医疗器械实行备案管理,经营第三类医疗器械实行许可管理 。
〖陆〗 、经营第二类医疗器械不需要办理经营许可证 ,只需要办理备案凭证即可。办理的具体流程:(一)、首先到工商局办理营业执照,注册为企业,可以是法人企业、非法人企业 、个人独资企业、合伙制企业等 ,个体工商户不可以办理备案凭证。(二)、然后到质监局办理组织机构代码证 。
隔离点三区两通道设置要求,隔离点三区两通道流程图
三区不同区域之间应有严格分界,需采取物理隔断方式进行隔离,并设置明显标识。两通道应包括工作人员通道和集中隔离人员通道。两通道不能交叉 ,尽量分布在场所两端,并设置明显标识 。隔离点设置通道有以下几点要求:病人和医护人员的入口要完全分离。物品传递需要通过双向双锁传递箱,尽可能不进入隔离房间。
与居民小区保持一定距离 ,远离水源取水点 。应有便于隔离观察人员接收 、疏散和转运的通道。因集中隔离场所不能使用中央空调,需具备自然通风条件。隔离观察人员排泄物和污水在排入市政管网前,进行消毒处理。
“三区两通道”是传染科为隔离病人与易感者划分出的特殊区域和通道,用于规范人员流动、降低交叉感染风险 。 具体构成如下:三区:清洁区:医务人员未接触患者前的准备区域 ,如值班室、更衣室 、储物间等,需保持无菌环境。
隔离酒店三区两通道如下:三区两通道是指传染科为隔离病人与易感者划分出来的特殊区域和通道,三区就是清洁区、污染区和半污染区 ,两通道则是指医务人员通道和病人通道。三区两通道,呈中轴对称的鱼骨状形式,三区便是指清洁区 ,半污染区和污染区,两通道是指医务人员通道和病人通道 。
三区两通道 三区结构:在清洁区与病房单元之间是半污染区,病房单元中的病房就是污染区 ,医护人员的很多工作都在半污染区里完成。两通道的作用:病人通道在每个护理单元的外侧,病人通道与医护人员的通道是各自独立的,以确保医护人员不被感染。
集中隔离场所应设置三区两通道其中三区是指如下:“三区”指生活区、医学观察区和物资保障供应区等 ,不同区域之间应有严格分界,需采取物理隔断方式进行隔离,并设置明显标识 。“两通道 ”应包括工作人员通道和集中隔离人员通道。两通道不能交叉,尽量分布在场所两端 ,并设置明显标识。
发表评论