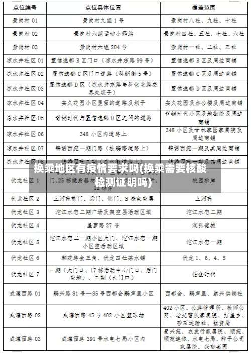
换乘地区有疫情要求吗(换乘需要核酸检测证明吗)
在深圳北中转还需要出站吗
〖壹〗、在深圳北中转不需要出站,可根据换乘指示牌提示走换乘通道完成中转。具体说明如下:换乘便利性:深圳北站换乘非常便利,站台两端方向均可进行换乘和出站。找到出站指示楼梯 ,换乘和出站都从楼梯上通廊 。

〖贰〗、持中转换乘车票的旅客在深圳北站无需出站,这一流程大大节省了换乘时间。旅客只需按照站台上的中转换乘标志和工作人员的引导,就可以直接由站台进入候车室候车 ,无需再次安检和检票,从而确保了换乘的顺畅和高效。

〖叁〗 、深圳北站换乘,20分钟左右足够 。以下是具体说明:换乘时间:深圳北站动车换乘一般需要20分钟左右。这个时间足够乘客从一趟列车下车后 ,按照站台上的中转换乘标志和工作人员的引导,直接进入候车室候车,并顺利登上另一趟列车。站内换乘:持中转换乘车票的旅客 ,无需出站即可进行换乘 。

〖肆〗、在深圳北站不出站换乘,可按以下步骤:下车后,留意站台上方或通道的指示标识 ,一般会有明显的“便捷换乘”“中转 ”等指示牌,按照指示方向前往候车大厅。通常在站台层会有楼梯或电梯通往候车层。到达候车大厅后,根据电子显示屏或工作人员指引,找到要换乘列车的检票口 ,等待检票上车 。
济南火车站可以站内换乘吗?济南火车站最新换乘信息及疫情政策
济南火车站近来不可以站内换乘,换乘需出站后再进站。以下是济南火车站最新换乘信息及疫情政策的详细介绍:换乘信息换乘区状态:截至11月9日,受疫情影响 ,济南火车站(高铁站)的中转换乘区暂时关闭。换乘方式:要换乘的旅客需先出站,然后再重新进站进行换乘 。疫情政策离开济南的政策近来济南属于常态化防控区域。
在济南火车站进行站内换乘,可以借鉴以下建议:确保换乘时间充足:大约需要20分钟来完成站内换乘。询问工作人员:一旦下车 ,请及时向站台工作人员询问您需乘坐的K205车次所在站台的位置。通过地下通道前往对应站台:根据工作人员的指引,利用地下通道快速前往目标站台 。
完成站台转移后,按照指示上车即可。整个换乘过程的顺利进行 ,很大程度上依赖于及时准确的信息获取和快速行动。济南火车站提供便捷的站内换乘服务,确保不同车次间的旅客能够顺畅衔接 。请根据列车时刻表合理安排换乘时间,以便有足够的时间完成站台间的转移。
火车高铁路过郑州怎么中转?
火车高铁路过郑州的中转方式需根据是否出站或换乘其他交通方式区分 ,具体如下:站内换乘(无需离郑证明)若两趟列车均在郑州同一车站内换乘,且无需出站,可直接通过站内便捷通道或换乘通道前往下一趟列车的检票口。此过程无需出示离郑证明,但需注意预留足够的换乘时间(建议至少20分钟以上) ,并确认两趟列车的站台信息 。
郑州火车站中转换乘通道无需出站,按标识引导经地道进入一站台地面层,通过换乘通道可直接进入候车室。 具体如下:换乘流程:下车后 ,根据站内标识的引导,经地道进入一站台地面层。通过换乘通道直接进入候车室 。地下通道能通到各个站台,且设有电子屏显示车次信息 ,方便乘客查看。
郑州东高铁站中转不需要出站。通常情况下,旅客可以直接通过直梯到达三层的候车大厅完成中转 。但请注意以下几点:特殊情况:在特殊时期,如疫情期间 ,中转流程可能会有所调整。旅客可能需要先到达一楼大厅,再通过直梯或扶梯上至三楼候车大厅,并接受健康码和有效证件的检查。
郑州东高铁站的中转流程近来相对便捷 ,旅客无需出站即可直接通过直梯到达三层的候车大厅。然而,考虑到特殊情况的存在,比如疫情期间,中转流程可能会有所不同 。例如 ,在过去郑州疫情期间,中转旅客需先到达一楼大厅,再通过直梯或扶梯上至三楼候车大厅 ,并接受健康码和有效证件的检查,这是为了确保大家的安全。
家人们请问从哈尔滨飞沈阳(或任一无疫情城市)再换乘飞深圳,这样还需要...
〖壹〗、从哈尔滨飞沈阳(或任一无疫情城市)再换乘飞深圳,非常可能仍然需要隔离或接受健康管理措施 ,具体需以出发地 、中转地及目的地最新政策为准。以下为详细分析:首先,出发地哈尔滨的疫情情况是核心因素 。
〖贰〗、大家眼里的“冰城”不是它的全部,它的发展动力十足 ,它的世界吸引力也很大,仔细了解后就会发现,哈尔滨是一个被严重低估的世界范城市。时尚旅游哈尔滨市位于东经125°42′―130°10′ ,北纬44°04′―46°40′,地处东北平原,是黑龙江省的省会城市,因为其寒冷的天气因素和每年举行的盛大冰雪节 ,又有“冰城”的美誉。
〖叁〗、004年5月18日,上午一架阿塞拜疆货机在新疆乌鲁木齐机场附近坠毁,机组7人全部遇难 。2004年6月29日上午9时许 ,中国民航飞行学院绵阳分院一架TB-200型8830号教练机起飞后不久发生故障,坠毁在绵阳机场附近的一处葡萄园中,机上教练 、学员各一人当场死亡。
换乘算不算经过中风险地区
〖壹〗、换乘算经过中风险地区 ,换乘经过中风险地区是否需要隔离分情况而定。换乘是否算经过中风险地区: 算 。坐车经过中高风险地区内相关车站有上下客的都算途径。
〖贰〗、算,换乘肯定是经过中风险地区的,因为这个换乘的地方就是在有中高风险的城市 ,如果疫情严重的话,建议绕路,宁愿远一点 ,也要保住绿码!只要经过中高风险的城市,行程码肯定会带星号的,即便是站内换乘,也会影响行程码 ,建议下车后第一时间去核酸检测,带星人员“持证通行 ”(核酸证明)。
〖叁〗 、高铁换乘算不算经过中风险地区 算 。途经指在相关地区逗留过,包括乘坐高铁、动车经过中高风险地区内相关车站等且有上下客的 ,机场所在地为高风险地区,且飞机在该机场起降过,均认为是“途经”。
〖肆〗、高铁站内换乘算不算到中高风险一般是算的。近来大部分高铁站都设立了站内换乘的通道 ,一般在结束上一段行程之后只需要查验双码以及联程票就可以进行换乘了,此时一般是算到过中高风险地区的,会在个人的行程码上进行显示相关地区。
〖伍〗 、在火车上路过中风险地区算途经吗?下面就跟我来详细了解一下吧!途经中风险地区是什么意思途经指在相关地区逗留过 ,包括乘坐汽车、火车经过中高风险地区内相关车站等且有上下客的,机场所在地为中高风险地区,且飞机在该机场起降过 ,均认为是“途经” 。在火车上路过中风险地区算不算途径?算。
〖陆〗、若所处的位置属于中高风险地区,且停留时间过长(一般指4个小时以上),则健康码会变色。异站换乘:异站换乘需要出站再进站,出站时根据当地火车站高铁站进出站乘车政策执行 。若出站后闭环转运 ,健康码不会变色。如果出站后停留时间较长,再次前往异站进站乘火车高铁,且所在地区有疫情 ,健康码会变色。

成都东站同站换乘需要多少分钟的核酸
成都东站同站换乘需提供48小时内核酸检测阴性证明,无需额外时间要求的核酸证明 。具体说明如下:核心要求:48小时内核酸证明根据成都市现行疫情防控政策,乘坐火车离蓉的旅客(含同站换乘旅客)均需持有48小时内的核酸检测阴性证明。该时限以采样时间起算 ,至进站时需在有效期内。
来得及 。成都东站比较大,换乘的时候需要的时间也会比较长,比较好是40分钟到1个小时换乘 ,因而49分钟换乘来得及。成都东站设在四川省成都市成华区,东界东三环路五段与龙泉驿区为邻,北临迎晖路 ,隶属于中国铁路成都局集团有限公司,是中国主要铁路枢纽之一。
021年11月成都东站汽车客运站乘车防疫要求如下:基础防护要求所有旅客需全程佩戴口罩,主动接受体温检测 。进站前需出示通信大数据行程卡,并扫描场所码 ,通过时主动亮码,仅允许绿码通行。
成都东站进站离开成都的需要48小时核酸阴性证明,出站进入成都的也需要48小时核酸证明、健康码绿码 ,体温测量正常后才可以自由出入成都。中高风险地区 、涉疫区进入成都需持48小时核酸阴性证明,抵达之后需再进行核酸检测或集中医学隔离(7天)、居家监测(3天1检)。
发表评论