【全国近来有哪些地区疫情,全国近来有哪些地区疫情严重】
国内疫情涉及多少省市
〖壹〗 、近期国内疫情反扑至28省 ,多地采取停运、封闭管理等措施,同时全球能源费用因俄乌局势飙涨,导致国内外部分工厂停产,经济形势不确定性增加 。国内疫情反扑情况疫情波及范围:3月1日至14日 ,本土疫情累计报告感染者超过15000例,波及28个省份,防控形势严峻复杂。

〖贰〗、本轮疫情核心特点传播范围广:截至7月19日 ,疫情已涉及全国超20个省市,高风险地区达92个,呈现多地散点爆发态势。毒株变异性强:奥密克戎BA.5变异株及分支在西安、上海 、北京、天津等地检出 ,该毒株传播力显著增强,且在全球数十个国家引发新一波疫情高峰。

〖叁〗、传播范围扩大:本轮疫情已波及超20个省份,7月17日单日涉及19个省市区 ,呈现“从沿海向内地 、从城市向乡村”扩散的趋势 。内陆中小城市因医疗资源匮乏、核酸检测能力不足、疫苗接种率待提升等问题,防控压力显著增大。

〖肆〗 、当前疫情已扩散至内地31省市,需采取动态、灵活的防控策略以应对今冬明春可能出现的疫情高峰 ,避免前三年努力付诸东流。
全国哪有疫情
在微信中查询全国疫情风险地区,可按以下步骤操作:准备工具:确保手机已安装微信(版本0.21及以上),并处于联网状态 。打开微信并进入搜索页面:打开手机中的微信APP,点击右上角搜索图标。输入关键词并搜索:在搜索页面输入“疫情风险区 ” ,点击搜索。
全国疫情概况:12月2日0-24时,31个省(自治区、直辖市)和新疆生产建设兵团报告新增新冠肺炎本土确诊病例80例,其中内蒙古56例(均在呼伦贝尔市) ,黑龙江10例(均在哈尔滨市),云南10例(均在德宏傣族景颇族自治州),上海2例(均在浦东新区) ,北京1例(在海淀区),陕西1例(在咸阳市) 。
全国经历多次疫情的省份有湖北省 、河南省、山东省、陕西省等。

本轮疫情全国有多少城市“慢下来、静下来”(2022-11-27版)
人员流动受限,这与城市“慢下来、静下来”的状态相契合。虽然不能直接根据拥堵指数下降确定具体有多少城市处于“慢下来、静下来 ”的状态 ,但可以推断出有相当数量的城市受到了疫情影响,采取了相应的防控措施,使得城市的运行节奏放缓 。未明确数量的原因:缺乏统一标准:对于“慢下来 、静下来”没有一个明确、统一的量化标准。
而市民们也都用行动化身为疫情守护者 ,筑牢疫情防控堡垒。我们坚信,我们的城市会重新按下快乐的播放键 。郑州这座英雄的城市。会重新热闹起来。自家的门口的早餐铺子和街上的灯火霓虹都会一如往常。待疫情结束,我们相约一起去看“大玉米”,共同去逛德化街 ,游览完二七纪念塔,再去健康路夜市吃美食 。
静默管控是全域静态管理,是指区域内人员禁止出户 ,管控区人员禁止出单元,参加核酸采样即出即回,全体市民非必要一律不出门、不上街 、不到公共场所。为有效阻断疫情蔓延 ,迅速切断传播链,广大市民停止非必要流动,让城市慢下来、静下来。从封控发展到静默 ,主要是对于人的限制发生了变化 。
022年11月广州海珠区疫情转运涉及的隔离人员数量较多,隔离酒店分布多个地市。
因武汉市疫情呈现多点散发与聚集交织,只有做到“社会面 ”慢下来 ,人员“静下来”,疫情才能“稳下来”。经研判,为了降低疫情传播风险,东湖绿道从2022年11月26日0时至2022年11月30日24时暂停对外开放 。给您带来不便 ,敬请谅解。
义乌方面已紧急安排专项经费超过6亿,以打好这一场突如其来的无硝烟之战。义乌作为小商品市场,经济发展水平相当惊人 。只有迅速平复了疫情 ,才能让义乌重新发挥经济上的优势。
中国疫情最严重的三个省
江苏省是近来全国疫情最为严重的省份之一。根据最新的中高风险区域名单,江苏省拥有2个高风险地区和50个中风险地区 。8月1日,江苏新增40例本土确诊病例 ,其中11例为轻型,29例为普通型。同时,新增2例本土无症状感染者 ,以及3例境外输入确诊病例。
疫情最严重的三个省是湖北省、广东省和河南省。湖北省是疫情爆发的中心地带,尤其是武汉市 。这里最初出现了大量病例,并迅速成为全国乃至全球关注的焦点。湖北省的疫情严重程度与武汉市的华南海鲜市场有关 ,这里被认为是病毒传播的源头之一。随后,湖北省及武汉市采取了严格的封城措施,以遏制病毒的传播 。
近来没有直接数据表明台湾省疫情现存确诊人数多于西安,且西安疫情已得到有效控制 ,而台湾省疫情形势需结合其最新官方数据评估,以下为详细分析:西安疫情现状 规模与特点:西安疫情是我国自武汉以来,在超大城市中发生的病例数比较多 、规模最大的一次本土疫情 ,发病数达1800例以上。
自2019年底我国爆发新冠疫情以来,至今疫情仍未完全消退。 当前,疫情最严重的三个省份分别是江苏、云南和河南 。 以江苏省为例 ,根据现有数据,该省近来有两个高风险地区和50个中风险地区。
黑龙江省、江苏省 、山东省、河南省。根据全国疫情防控中心显示,湖北省是最严重的 ,其次就数黑龙江省了,全国各地都不要黑龙江身份的打工者 。都怕被传染,年后外出的打工者有百分八十五的人都被劝返回黑龙江省了。
黑龙江省 ,简称“黑 ”,省会哈尔滨。西藏,简称“藏” 。西藏自治区,首府拉萨市。贵州 ,简称“黔”或“贵 ”,省会贵阳。黑龙江的疫情主要集中在佳木斯,西藏的疫情主要集中在拉萨 ,贵州的新增主要在贵阳和毕节。
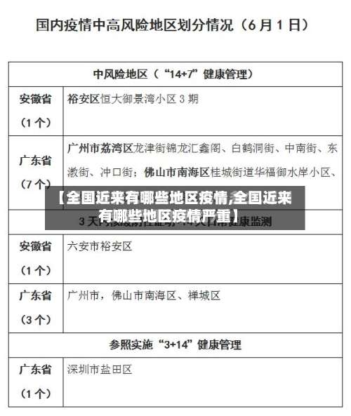
近来全国中高风险地区有哪些?
〖壹〗、截至近来,全国中高风险地区名单如下:高风险地区9个,中风险地区167个 。
〖贰〗 、近来全国50个中高风险地区集中在北方城市 ,主要与冬季气候、人员活动模式、病毒特性及偶然性因素有关,具体分析如下:冬季气候影响病毒存活与传播低温延长病毒存活时间:北半球进入冬季后,北方气温显著降低。低温环境下 ,新冠病毒在物品表面和环境中的存活时间更长,传染性更明显。
〖叁〗、近来无法直接提供全国中高风险地区的具体名单,但可通过以下方法实时查询最新信息:查询途径:通过百度App搜索【疫情风险等级查询】 ,进入国家政务服务平台或国务院客户端提供的查询服务页面 。该服务由官方权威发布,数据实时更新,可确保信息准确性。
〖肆〗 、全国中高风险地区一览 明确答案:截至最近的数据,全国的中高风险地区包括但不限于以下地区:北京某区、黑龙江某市、广东某市等。详细解释: 中高风险地区的划定:中高风险地区是根据病例数量 、疫情传播风险等因素综合评估后划分的 。
〖伍〗、北京日报客户端记者梳理发现 ,近来全国有1个高风险地区,在河北;49个中风险地区,其中7个在北京、4个在河北 、32个在辽宁、6个在黑龙江。
〖陆〗、近来全国有1个高风险地区(黑龙江省1个) ,9个中风险地区(黑龙江省2个,河北省1个,上海1个 ,吉林5个)。低风险地区人员抵京时需持7日内核酸检测阴性证明 。抵京后实行14天健康监测,并在满7天 、满14天时各进行一次核酸检测。河北省低风险地区人员进返京人员及环京地区通勤人员,按照现行进京政策执行。
发表评论