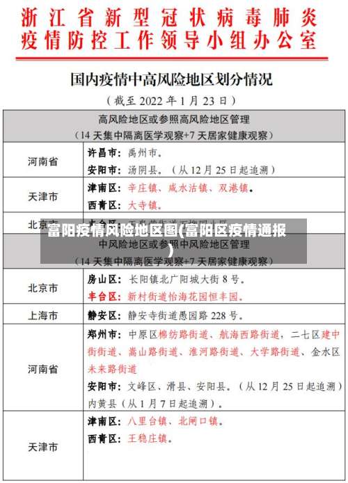
富阳疫情风险地区图(富阳区疫情通报)

杭州现在是什么风险地区

〖壹〗、近来杭州全域为低风险区,从杭州飞青岛落地一般不需要核酸检测 ,但需满足以下条件并配合相关防疫措施:杭州出发时的防疫要求由于杭州全域为低风险区,根据青岛机场防疫要求,所在地级市没有中高风险区的旅客不在核酸检测范围内。因此 ,从杭州出发时,旅客无需持有48小时内核酸检测阴性证明即可登机 。

富阳疫情风险地区图(富阳区疫情通报)-第1张图片

〖贰〗、自2022年2月12日起,杭州市全域为低风险地区 ,离开杭州前往外地一般不需要提供核酸检测阴性报告,但需根据目的地政策及交通方式具体要求执行。总体政策要求离杭通用规定:杭州市自2022年2月12日起全域调整为低风险地区,离开杭州无需提供核酸检测阴性证明。

富阳疫情风险地区图(富阳区疫情通报)-第2张图片

〖叁〗 、入杭州政策:低风险地区:来自低风险地区且健康码为绿码的人员 ,可以正常通行 。中高风险地区:来自中高风险地区的人员,需按照杭州当地的防疫要求进行隔离和核酸检测。黄码、红码管理:健康码为黄码或红码的人员,将实施相应的隔离和核酸检测措施。

2022年杭州现在属于什么风险等级?能正常出入吗?附杭州出入政策_百度...

〖壹〗、022年杭州全域为低风险地区 ,可正常出入 ,但萧山区义桥镇人员出行可能受限,具体需遵循当地最新防疫规定 。以下是杭州出入政策的详细说明:杭州风险等级情况全域风险等级:杭州并未调整疫情风险地区,全域仍为低风险地区 ,涵盖上城区 、下城区、江干区、拱墅区 、西湖区、滨江区、萧山区 、余杭区、富阳区、临安区。

〖贰〗 、杭州当前风险等级为低风险,可以正常出入,但需注意萧山区义桥镇居民的出行可能受限。以下是关于杭州出入政策的详细说明:进入杭州的要求:对于入境来浙返浙人员 ,实施“14+7+7”的健康管理措施 。港澳台地区来返杭人员,建议通过电话与杭州市防控办进行询问。

〖叁〗 、出杭政策杭州官方建议:非必要不出市。机关企事业单位工作人员出差要报备 。铁路出省规定:根据12月12日省内中高风险地区名单,来自杭州市萧山区的人员严格限制通过铁路出省 。区域降低风险等级后 ,出行政策将同步调整。杭州市其他县(市、区)的人员出省须持48小时内核酸检测阴性证明,方可入铁路车站乘车。

〖肆〗、综上,杭州近来为低风险地区 ,可以正常出入,但需关注当地疫情防控政策,采取相应的安全措施 。

〖伍〗 、022年进出余杭区的出行政策根据所在区域的风险等级(封控区、管控区、防范区)实行差异化管控 ,具体如下:封控区 执行“封闭隔离 、足不出户、服务上门 ”措施 ,禁止人员进出。安排工作人员24小时巡逻值守,提供上门服务(如物资配送、医疗保障等)。居民需严格居家隔离,不得擅自离开住所 。

〖陆〗 、能否离开杭州回家过年以及是否会被管控 ,主要取决于你所在地区的风险等级。 能否离开杭州: 如果你所在的区域有确诊患者或是被划分为中高风险区,按照当前的防疫政策,是不能离开杭州的。 对于非中高风险地区的居民 ,理论上可以离开杭州回家过年,但建议密切关注目的地的防疫政策,并做好相应的准备 。

杭州行程码“摘星”

〖壹〗、杭州行程码已“摘星 ” ,具体信息如下:“摘星”情况:2月12日,不少杭州人发现行程卡上浙江省杭州市后的*(星号)已消失。相关背景:风险地区调整依据:早前富阳发布通告,经综合评估研判 ,杭州市新型冠状病毒肺炎疫情防控工作领导小组办公室同意,对相关地区风险等级进行调整。

〖贰〗、进入航站楼要求:健康码及行程卡核验:旅客进入航站楼时,仍需按要求扫码 ,核验健康码及行程卡 。2月12日起 ,杭州行程卡已摘星,即城市名称不再标有*(星号)。行程码带星表示旅客在过去14天访问过的城市中存在中等或高风险区域,但并不意味着实际访问过这些区域。

〖叁〗 、行程卡“摘星”确实降低了跨省流动门槛 ,但并不意味着可以随意跨省流动,防疫政策将更加精准统一 。具体解读如下:行程卡“摘星 ”的背景与意义背景:工信部宣布自6月29日起取消通信行程卡“星号”标记,旨在支撑高效统筹疫情防控和经济社会发展 ,方便广大用户出行 。

〖肆〗、行程码摘星需满足14天内未到访中高风险地区且停留时间不超过4小时的条件,系统自动更新后显示绿色健康码即完成摘星。具体说明如下:核心条件行程码摘星的核心依据是用户近14天的行程轨迹。系统会实时监测用户是否到访过中高风险地区所在城市,并统计在该城市的停留时间 。

〖伍〗、行程码摘星的条件主要有以下两种:所在区域连续14天内无新增病例且个人未离区:如果你所在区域连续14天内没有新增病例或无症状感染者;且你本人在过去14天内没有离开该地区;那么行程码上的星号通常会自动消失。如星号仍存在 ,可联系通信运营商手动更新。

发表评论