【临沂疫情新增风险地区,临沂疫情新增风险地区名单】
山东单日新增66例,席卷5省市的毒株,到底有多可怕?
山东单日新增66例感染者 ,此次席卷5省市的奥密克戎BA系列毒株传播力较强,但通过科学防控可有效应对,无需过度恐慌 。

山东新增本土无症状感染者66例,均在临沂 ,近来疫情情况是对阳性患者进行隔离治疗,其次是追溯密切接触者,再者是对公众场所进行消杀处理 ,另外是对主要的社区进行封闭式管理,还有就是对公众场所的出行进行了管理登记,还有就是给居民提供了充足的物资。
南京市此次疫情由德尔塔毒株引起 ,截至7月26日24时,全市累计报告本土确诊病例106例,本土无症状感染者6例 ,且已开展多轮全员核酸检测,第三轮全员核酸检测也在提前准备中。疫情基本情况病毒毒株:引起这次疫情的病毒毒株是德尔塔毒株。
山东临沂属于什么风险
近来公开信息还没有明确指出2026年临沂地区蚜虫爆发的具体预测 。
地震风险:虽然临沂市的地震活动频率和强度相对较低,但仍然存在发生地震的可能性。因此 ,临沂市属于地震带,需加强地震监测和预警工作,并提高公众对地震的认识和应对能力。
鉴于地震的潜在风险,临沂市以及整个山东省都高度重视地震监测和防范工作 。通过建设地震监测站 、开展地震科学研究、制定应急预案等措施 ,以提高对地震灾害的应对能力,保障人民群众的生命财产安全。总之,临沂市处于郯城地震带 ,需要保持对地震风险的警惕,并采取有效措施进行防范。
存在陷阱和骗局:近期在山东临沂,有消费者反映在购买仔猪时遭遇了陷阱或骗局 。这种情况在信息爆炸的网络环境中尤为常见 ,使得寻找可靠的猪苗来源成为难题。如何避免被骗:选取信誉良好的供应商:这是确保购得猪苗质量与健康的关键。可以通过朋友推荐、网络评价、实地考察等方式了解供应商的信誉 。
临沂位于山东省东南部,属于暖温带季风区大陆性气候,四季分明 ,光照充足,雨量充沛。这样的气候特点使得临沂在夏季时容易遭受雷电天气的影响。但具体的雷击次数会受到多种因素的影响,包括地理位置 、地形、气候等自然因素 ,以及城市规模、建筑物分布等人为因素 。
山东临沂4天新增学生病例数超百人,本轮疫情为何如此凶猛?
那么我认为在山东临沂爆发的这次疫情异常迅猛的原因应该有以下几个方面。首先,这次病毒是均为奥密克戎变异毒株BA2进化分支,这个病毒传染性非常强,并且临床症状很轻微 ,人们感染上之后体感不是很强,就导致这一轮的新冠疫情非常隐秘,在不知不觉中就传播了很多人。
山东临沂4天新增学生病例数超百人 ,一定存在隐藏的传播链,在此次隔离学生中小学生占比较高,相关部门领导已到兰陵县调研指导疫情指挥工作。新型冠状病毒正在逐渐的进化 ,对于普通人来说必须了解相关知识,做好个人防护工作出现新冠肺炎感染症状,必须及时引起重视 。

简述一下最近疫情-青岛以后
〖壹〗 、近期山东省内疫情呈现多点散发态势 ,除济宁、聊城、菏泽和东营外,其余地市均报告相关疫情情况。具体如下:济南疫情情况 近期济南发现多例密接及无症状感染者,27日至30日每天新增约2-3例 ,主要与上海输入关联。济南成为当前省内疫情较为集中的城市之一,需重点关注其防控措施及后续发展 。
〖贰〗 、青岛疫情从多方面数据来看,感染高峰已处于低点,但重症和救治高峰尚未过去 ,农村地区面临新挑战,且需警惕新毒株和重复感染。具体分析如下:模型预测感染到了低点 疫情预测模型显示,青岛疫情搜索高峰在12月21日达到峰值后持续下降。峰值时每天搜索指数超50万 ,现已降至45万,累积搜索指数达664% 。
〖叁〗、青岛近来每天新增感染49-53万人,是市卫生健康委主任薄涛根据监测数据推测得出的 ,当前青岛正处于新冠感染发病高峰来临前的快速传播阶段,明后天还会在此基础上以10%增速增加。
临沂算不算中风险地区
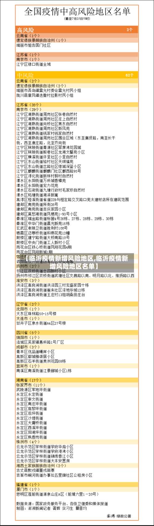
〖壹〗、截至2022年5月15日,临沂不属于中高风险区。截至5月15日19时 ,全国共有18个高风险区,71个中风险区 。其中,高风险区全部在北京 ,71个中风险区在上海 、北京、丹东、营口 、湛江、广安、唐山、河北,不包括山东临沂。
〖贰〗 、不是。截止近来,临沂无中风险 。均为低风险地区。
〖叁〗、截止2022年8月14日,临沂无中风险 ,均为低风险地区。具体临沂疫情风险等级地区名单如下:(一)高风险地区:无。(二)中风险地区:无 。(三)低风险地区:临沂地区为低风险地区。低风险不等于没有风险,在日常生活和工作中,仍旧要做好个人防护 ,有效降低感染风险。
〖肆〗、延迟了 。通过查询相关资料显示,截止到2022年9月14日,山东临沂属于我国中风险地区 ,经研究决定山东临沂延迟开学,等待疫情降低后在做开学打算。请广大群众自觉遵守疫情防控相关规定,时刻保持个人防护意识 ,保持安全社交距离。佩戴好一次性医用外科口罩 。
11月9日起临沂新划定兰山区、费县部分区域为中 、高风险区
〖壹〗、关于临沂市兰山区新划定风险区的公告为有效防止疫情传播扩散,切实保障辖区群众生命安全和身体健康,根据《新型冠状病毒肺炎防控方案》规定 ,经综合研判,2022年11月9日起,将兰山街道华前城市广场小区B区划定为中风险区,并落实相应管控措施。本公告自发布之日起实施 ,后续将根据疫情防控形势变化及时调整。
〖贰〗、河东区——九曲街道甘家屯村临沂畅胜五金厂 。兰山区——柳青街道圣兰菲诺小区。26个中风险区:费县——费城街道阳光上城小区 、自由市场。
〖叁〗、月4日起临沂划定河东区部分区域为高风险区高风险区:郑旺镇小尤家村 。11月14日起临沂兰山区、费县部分区域降为低风险区高风险→低风险:费城街道杏园社区双创智汇城小区。中风险→低风险:柳青街道环球金水湾小区,兰山街道华前城市广场小区B区。
〖肆〗 、【推荐阅读】截至11月13日13时,临沂域内风险区域6个高风险区:兰山区——兰山街道小岭村宏大路以西、临西九路以东、大山路以南、鑫岭小区以北区域。平邑县——平邑街道泺源小区 。费县——费城街道三里沟社区 、中山社区、杏园社区双创智汇城小区。蒙阴县——蒙阴街道坪子村。
〖伍〗、都不属于任何风险地区 。兰山区 ,隶属于山东省临沂市,位于山东省东南部,临沂市境中部 ,是中共临沂市委 、临沂市人民政府驻地。东隔沂河与河东区相望,西邻费县,南接临沂高新产业开发区、罗庄区 ,北连沂南县。
发表评论