多地农村地区疫情(中国疾控发布农村地区防控提示)
北京疫情连续迎来3个“零 ”,农村疫情防控形势不容忽视!
北京已连续3天无新增本地报告确诊病例,但农村疫情防控形势仍需高度重视 。以下是详细情况:北京疫情新变化截至1月14日24时 ,北京连续3天无新增本地报告确诊病例,疫情防控取得阶段性成效。但外防输入压力持续存在:1月13日0时至14日24时新增1例境外输入病例(塞尔维亚输入),50名密接者已集中观察。

北京疫情防控处于吃紧阶段 ,需坚持“动态清零”总方针,落实“二十条”措施,平衡防控与经济社会发展 ,凝聚全社会共识打赢疫情歼灭战 。

北京12区连续开展三轮区域核酸筛查旨在快速阻断病毒传播 、遏制疫情扩散蔓延并实现社会面清零,是落实“动态清零 ”策略的必要举措。疫情形势严峻,传播风险高自4月22日至5月3日15时,北京累计报告453例感染者 ,涉及14个区。

北京根据疫情形势加紧防控措施,既符合当前疫情严峻形势,也体现了科学精准防控原则 ,是因时因势因情的必要举措,应得到理解与支持 。
月9日北京市无新增本地及境外输入确诊病例,治愈出院12例 ,且截至当日已实现连续四天本地零新增。 以下为详细情况:新增病例情况7月9日0时至24时,北京市无新增本地确诊病例、疑似病例及无症状感染者,同时无新增境外输入确诊病例、疑似病例和无症状感染者。
张文宏医生关于北京新发地疫情的好消息是:中国具备精准防控能力 ,无需恐慌;坏消息是:疫情可能长期存在,防控需常态化。

河南疫情蔓延到乡村,开封尉氏县7个村调为高风险
河南开封尉氏县因疫情将7个村调为高风险地区,近来当地已采取严格防控措施 ,乡村防疫面临严峻考验 。疫情源头与传播情况:此次尉氏县疫情源于“郑州院感”,第一例感染者为58岁的曹某某,7月18日陪妻子在郑州市第六人民医院住院,7月28日返县 ,8月2日核酸检测呈弱阳性,次日确诊为无症状感染者。
解封了。开封市新冠肺炎疫情防控指挥部决定:自2021年8月28日12时起,将尉氏县庄头镇前曹村 、后曹村、于家村、文家村 、刘家村、孙庄村、田家村等7个村由中风险地区调整为低风险地区 。全市中高风险地区全部清零 ,封闭、封控区域全部解除。
自2021年8月28日12时起,全市中高风险地区全部清零,封闭 、封控区域全部解除。关于调整疫情风险等级的通告开封市新冠肺炎疫情防控指挥部决定:自2021年8月28日12时起 ,将尉氏县庄头镇前曹村、后曹村、于家村 、文家村、刘家村、孙庄村 、田家村等7个村由中风险地区调整为低风险地区 。
月6日,河南省开封市尉氏县庄头镇前曹村调整为中风险地区。
常态化防控地区。根据开封尉氏县疫情防控要求,截至到2022年12月20日 ,河南开封尉氏县属于常态化防控区域 。尉氏县位于豫东平原,属河南省开封市。东邻通许扶沟县,南与鄢陵长葛县接壤 ,西与新郑县交界,北与开封县中牟县相连。南北长40.77公里 。
多地农村再现“土堆封路 ”,大家怎么看?
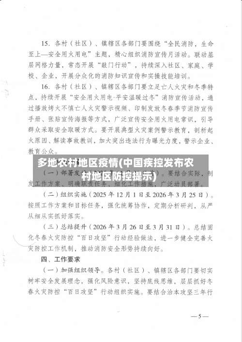
多地农村再现“土堆封路”现象,反映出基层在疫情防控中存在简单化、一刀切的问题,既影响群众正常生产生活 ,也暴露出应急管理能力的不足,需引起重视并加以规范。现象背后的直接原因:基层防疫压力与执行偏差当前部分地区疫情扩散速度加快,基层面临较大的防控压力。
多地农村再现“土堆封路”是出于疫情防控的考虑 ,但这种做法存在诸多争议和不合理之处。在疫情防控过程中,应根据实际情况灵活运用防控措施,确保既能够有效阻断病毒传播 ,又能够保障村民的正常生活和应急需求 。
月23日,媒体报道多地的农村再现“土堆”封路的情况上了热搜,引起了很多网友的关注。封路的地区主要集中在有疫情地区的周边省市 ,例如报道中的河南平顶山、山东临沂等地的农村,据反映村民没有接到通知,村内也没有通报病例 ,村委直接就把路封掉了。
封村封路 、商家停业、闭门谢客...从灌阳老百姓对此次疫情的应对,可以看出大家的防范意识和大局观都大大提高 。在这个特殊的时刻,每一个灌阳人都有义务保护好自己,不给医务人员增添风险 ,不给社会增加负担。此外,面对未加官方证实的消息,不要随意传播揣测 ,以免造成公众恐慌。
多地农村已“沦陷”!美国将迎疫情严冬
〖壹〗、美国第三波疫情暴发,中西部农村地区成为新的“震中”,面临疫情防控难度大 、医疗系统脆弱等困境 ,专家预测明年1月每天死亡病例数可能达到2300例 。农村地区疫情现状确诊病例激增:秋冬季疫情暴发使农村地区成为新的“震中 ”。《纽约时报》数据显示,农村地区每百万人口确诊病例数达到城市地区的两倍左右。
〖贰〗、老年人健康风险:进入严寒季节,流感和疫情病毒交织 ,农村地区情况尤为严峻 。农村缺医少药,老年人自我防护意识淡薄,有基础病的老年人感染病毒后生命堪忧。许多辛苦一生的老人本想安享晚年 ,却因病毒难熬寒冬,这给无数家庭带来了悲痛。
〖叁〗、股市持续下跌原因亚洲多国股市假期前抛售:亚洲多个国家,澳大利亚、香港 、马来西亚、新西兰、新加坡和斯里兰卡的股票市场都将于周一因各种节日或延迟的圣诞节休市,所以今天亚洲股市在漫长的假期前被疯狂抛售 。
〖肆〗 、综上所述 ,我认为农村烧柴火的弊端并没有想象中的那么严重,而它给农村人所带来的好处,也是不应被忽视的。所以我认为不能对烧柴火进行简单粗暴地“一刀切”禁止 ,而应根据农村的实际情况,因地制宜地引导和推广,特别是寒冷的冬天 ,你叫农村人不烧柴火,那只能引起大家的反感。
〖伍〗、后来村里小学新分来一名女教师,名叫严冬冬 ,皮校长对她很照顾,渐渐地二人的关系走得很近,但是也没做出破格的行为 ,用皮长山的话说顶多是在一起吃吃饭,拉拉手,不愿意松开的那种。《乡村爱情14》剧情简介淘宝直播基地的建成,无疑为已踏入小康的象牙山 ,又翻开了新的篇章 。
〖陆〗、严冬疫情期间,瑜伽馆可通过组建专业销售团队 、做好专业化管理运营、借助门店赋能课程抵抗行业“寒冷期”,具体如下:组建一支专业销售团队 ,做预售/二次预售新店:新店在严冬时节面临市场人流量少、预售难度大的问题,但通过成功的预售可以获取稳定新店发展运营的客户资源,抢占周边市场份额。
在农村地区疫情防控工作视频会上的讲话
在农村地区疫情防控工作视频会上的讲话 同志们:当前 ,农村地区疫情防控形势严峻复杂,随着春节临近,人员流动加剧 ,疫情传播风险进一步增大。为切实保障农村群众生命安全和身体健康,统筹推进疫情防控与农业农村发展,现结合实际 ,就做好当前农村疫情防控工作讲以下三点意见 。
县委副书记在全县疫情防控会议上的讲话 同志们:最近,我县X次全员核酸检测均为阴性,但从刚才几位领导通报的情况看,受周边疫情影响 ,不断排查出中高风险区来定返定人员,持续收到确诊病例密接协查函,我县疫情防控形势依然严峻。
同志们:当前 ,我县虽已完成X次全员核酸检测且结果均为阴性,但受周边地区疫情影响,中高风险区来定返定人员持续增加 ,密接协查函频发,疫情防控形势依然严峻。
思想要真重视:强调疫情防控工作的极端重要性,要求全体人员从思想上高度重视 ,杜绝麻痹大意和侥幸心理 。指出当前疫情防控形势依然严峻复杂,必须保持高度警惕,做好长期作战的准备。领导要真上手:要求各级领导干部要亲自抓 、负总责 ,确保疫情防控工作有力有序推进。
发表评论