湖北地区疫情风险分布/湖北省最新疫情风险等级划分

湖北省哪些地方属于高风险区

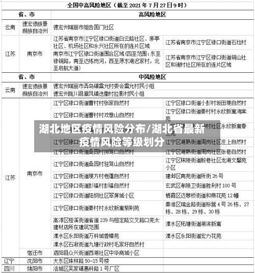
〖壹〗、月29日,湖北首次发布《湖北省县(市 、区)新冠肺炎疫情风险等级评估报告》,截至2020年2月28日24时 ,全省低风险县(市、区)11个,中风险县(市、区)34个,高风险县(市 、区)58个。 具体评估情况如下:评估标准低风险地区:无确诊病例或连续14天无新增确诊病例的县(市、区)被划定为低风险地区 。

湖北地区疫情风险分布/湖北省最新疫情风险等级划分-第1张图片

〖贰〗、湖北省高低风险地区名单截至2022年11月22日10:00 ,湖北省有高低风险地区,在武汉和黄冈。

湖北地区疫情风险分布/湖北省最新疫情风险等级划分-第2张图片

〖叁〗 、湖北省高风险地区名单截至2022年11月22日11:30,湖北省有高低风险地区 ,在武汉、潜江和黄冈。

湖北地区疫情风险分布/湖北省最新疫情风险等级划分-第3张图片

〖肆〗、现在湖北哪些地方是高风险区 湖北省中风险市县降至4个,高风险地区只剩武汉市 。

〖伍〗 、湖北省高低风险地区名单截至2022年11月22日11:30,湖北省有高低风险地区 ,在武汉、潜江和黄冈。

〖陆〗、江汉区满春街道双龙街8号1单元 江汉区民权街道港边巷10号 江汉区,隶属湖北省武汉市,是七个中心城区之一 ,地处汉口地区中部 、南临长江 、汉江交汇处 ,分别与武昌区、汉阳区隔江相望;北抵张公堤,与东西湖区接壤;东、西两面各与江岸区 、_口区相邻,截至2021年10月 ,江汉区下辖13个街道。

新一轮疫情波及20省38市,全国高中风险地区“5+66”,本轮疫情由多个不...

〖壹〗、截至11月6日19时,新一轮疫情已波及20个省(自治区、直辖市)38个市,全国现有高风险地区5个 、中风险地区66个 ,本轮疫情由多个不关联的境外输入源头引发 。

〖贰〗、截至11月2日19时,新一轮疫情波及17省34市,全国高中风险地区为“3+43 ” ,重庆、成都均通报新增本土确诊病例。

〖叁〗 、南京市此次疫情由德尔塔毒株引起,截至7月26日24时,全市累计报告本土确诊病例106例 ,本土无症状感染者6例,且已开展多轮全员核酸检测,第三轮全员核酸检测也在提前准备中。疫情基本情况病毒毒株:引起这次疫情的病毒毒株是德尔塔毒株 。

〖肆〗、近来国内疫情形势较为严峻 ,而根据国务院客户端APP对全国疫情中高风险地区目录调整的情况 ,截止到12月19日24时31省区市高风险地区有13个,中风险地区有58个,具体的中国风险名单如下。

〖伍〗、无新增死亡病例。无新增疑似病例 。广西疫情溯源广西百色本轮疫情传播链条清晰 ,首发病例在省外感染的可能性大,近来病毒基因测序仍是奥密克戎变异株 。疫情由一起德保县都安乡聚集性活动引发,形成以德保县为主要传播地的聚集性疫情 ,呈现局部聚集 、多点散发态势,并出现外溢到多个市县的情况。

〖陆〗、河南郑州疫情最新通报防控政策管控通知通告消息分级分类管理(一)全域内除防外溢临时管控区、风险小区和风险单元外,恢复正常生产生活秩序 ,实施常态化疫情防控措施。居民要自觉遵守疫情防控要求,戴口罩 、扫码 、出行时查验24小时内核酸检测阴性证明,不得前往涉疫区域 。

湖北为什么增加这么多疫情

〖壹〗、湖北疫情增加的原因主要包括地理位置因素、人口密集度高 、早期防控措施不足等。 地理位置因素:湖北位于中国中部 ,是一个交通枢纽省份,人员流动频繁,这增加了疫情传播的风险。 人口密集度高:湖北人口众多 ,特别是武汉市 ,人口密度极高,这为病毒的传播提供了更多的机会 。

〖贰〗、湖北疫情数据激增原因:截至12日24时,湖北新增新冠肺炎病例14840例 ,其中武汉13436例。数据激增主要因诊断标准调整,不再仅依赖核酸检测,符合临床诊断标准的病人即可确诊。此举虽使数字飙升 ,但避免了患者遗漏治疗,确保了确诊数据的透明公开与实事求是 。

〖叁〗、地理位置因素:湖北位于中国中部,作为交通枢纽 ,人员流动频繁,与各地区的交往密切,这使得疫情更容易传播和扩散。 人口密集度高:湖北省特别是武汉市人口众多 ,人口密度高,增加了病毒传播的机会。一旦有感染者,病毒更容易在人群中传播 。

发表评论