中国最新有疫情的地区(中国最新有疫情的地区是哪里)
中国哪八个城市二次封城?
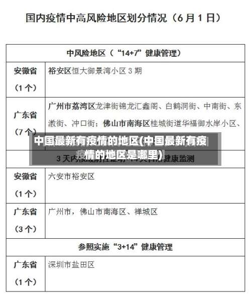
全国第二次宣布封城的城市近来只有大连金州区 。12月21日,大连突发微博发布通知称金州封城了 ,但金州“封城 ”是防控措施升级,并不代表疫情严重失控,因此大家不要恐慌。一般情况下 ,这两种情况才会封城:高风险地区 疫情高风险地区会实行内防扩散 、外防输出、严格管控策略。在疫情得到有效控制后,再有序扩大复工复产的范围 。

至2023年,中国并没有八个城市进行二次封城。封城 ,通常指的是为阻止病毒的传播,政府决定对城市或地区采取的限制人员流动的措施。在新冠疫情期间,中国的一些城市确实曾实施过封城措施,以遏制病毒的快速传播 。

全国第二次宣布封城的城市近来只有大连金州区。12月21日 ,大连突发微博发布通知称金州封城了,但金州“封城”是防控措施升级,并不代表疫情严重失控 ,因此大家不要恐慌。一般情况下,这两种情况才会封城:高风险地区:疫情高风险地区会实行内防扩散、外防输出 、严格管控策略。
第二次是2008年四川北川大地震后的封城 。在汶川大地震中,北川县城受到严重破坏。为了确保救援工作的顺利进行以及防止次生灾害的发生 ,北川县城开始实施封城措施。除防化等少数专业人员可以进入现场外,城区幸存的居民全部撤离,这一措施为后续的救援和重建工作提供了有力保障 。第三次是2014年甘肃玉门鼠疫封城。
0年的东北鼠疫封城:1910年11月9日 ,鼠疫由中国铁路经满洲里传入哈尔滨,随后一场大瘟疫席卷整个东北这场大瘟疫持续了6个多月,席卷半个中国 ,东三省总督下令封城。2008年四川北川大地震北川县城开始封城,除防化部分等少数人员可以进入现场,城区幸存的居民全部撤离 。
中国历史上有多次封城的记录,以下是其中几次重要的封城事件:1910年东北鼠疫封城:时间:1910年11月9日后原因:鼠疫由满洲里传入哈尔滨 ,迅速席卷东北,东三省总督为控制疫情下令封城。

4月26日深圳无本土新增病例,新增7例境外输入无症状感染者
月26日0-24时,深圳无本土新增病例 ,新增7例境外输入新冠病毒无症状感染者(均为中国香港输入)。具体情况如下:病例来源与管理:新增的7例境外输入无症状感染者均来自中国香港 。这些病例在抵深后被迅速纳入闭环管理或管控范围,随后被转送至深圳市第三人民医院进行隔离治疗,近来情况稳定。闭环管理措施有效防止了疫情在社区的传播风险。
月26日0时至24时 ,云南省无新增本土及境外输入确诊病例和无症状感染者 。
月26日0—24时,31个省(自治区、直辖市)和新疆生产建设兵团报告新增确诊病例1254例,其中本土病例1217例 ,境外输入病例37例。
中国哪里有疫情?
疫情初期,湖北省特别是武汉市成为了中国疫情最为严重的地区。由于早期对病毒传播和感染途径的认识不足,以及春节期间人员流动性增加 ,导致疫情在短时间内迅速扩散。湖北省的医疗资源面临巨大压力,许多医院出现了床位紧张、医护人员短缺的情况 。
022年9月14日最新报道:中国有疫情的地方有贵州 、四川、西藏、广西、江西 、湖北、新疆、黑龙江 、甘肃、山东、天津 、内蒙古、辽宁、陕西 、河南、广东、河北 、江苏、浙江、云南、北京 、重庆。
内蒙古赤峰最近就爆发了疫情,波及了好几个地方,有一天竟然位居榜首了 ,不过经过全市上下共同努力,中心城区低风险地区已经解封了。
中国古代发生的疫情有天花,疟疾 ,流感,温疫,鼠疫 ,麻症等 。
广州。中国的疫情防控很可能站在关键的十字路口上,3 日全国本土新增 704+3167,不仅北方很多城市疫情在扩散 ,连在广州这样的南方超大城市里,3 日的本土新增也达到 572 例,这在中国城市里这已属相当严重的情况。广州市已经宣布疫情最严重的海珠度区佰佰 5 日起实施为期 3 天的全域严控人员流动措施 。
12月24日全球疫情情况
〖壹〗、河南省安阳市:1月8日发现的2例本土病例经病毒全基因组测序 ,确认为奥密克戎变异株BA.1分支,与天津市津南区本土疫情属同一传播链。紧急提醒内容立即主动报备 对象:2021年12月24日(含)以来,有天津市(尤其是津南区、南开区)旅居史的来(返)豫人员。
〖贰〗 、月27日, 伊朗高级核物理学家穆赫辛·法克里扎德遇袭身亡 。法克里扎德是伊朗国防部核计划负责人。12月17日凌晨 ,嫦娥五号返回器携带月球样品着陆地球。
〖叁〗、历史政策回顾 2021年1月26日:特朗普政府首次要求入境旅客提供登机前7两小时内核酸阴性证明 。2021年11月8日:拜登政府对完全接种疫苗者开放边境,同时要求提供7两小时内阴性证明并签署承诺书。2021年12月6日:检测时间窗口收紧至24小时内。
〖肆〗、卫生部长扎希德·马利克于2020年12月27日参观达卡莫哈哈利的DGDA实验室,该实验室用于药物和疫苗测试。死亡病例与死亡率数据同期内 ,全国报告新增死亡病例22例,累计死亡人数攀升至7531人 。根据官方统计,当前疫情死亡率为47% ,与全球部分国家相比仍处于较低水平,但每天新增死亡人数仍需警惕。
〖伍〗 、月26日孟加拉国疫情核心数据为:新增834例新冠病毒病例,创7个多月来日增最低记录;新增死亡30人 ,新增康复1685人。 以下为详细情况:新增病例与感染总数:孟加拉国记录了834例新型冠状病毒新病例,这是七个多月来每天记录的最少病例,使迄今为止的感染总数达到508099例 。
〖陆〗、相对美元的表现:2020年ICE美元指数下跌超过6% ,而美元相对瑞典克朗贬值了11%。12月24日,1美元兑26瑞典克朗,显示出瑞典克朗对美元的显著升值。美元的疲软主要源于美联储的宽松货币政策和美国经济在疫情中的不确定性,而瑞典克朗的强势则得益于其相对稳健的经济政策和经济表现 。
现在中国哪几个地方有疫情
上海、湖南连续多日清零 ,海南 、湖北清零,甘肃首日清零。
近来中国有八个城市疫情最严重。一,四川(成都)二 ,西藏(拉萨),三,广东(深圳)四海南(海口) ,五,内蒙古(赤峰),六 ,黑龙江(大庆)七,江西(吉安),八新疆(乌鲁木齐) 。
江苏省是近来全国疫情最为严重的省份之一。根据最新的中高风险区域名单 ,江苏省拥有2个高风险地区和50个中风险地区。8月1日,江苏新增40例本土确诊病例,其中11例为轻型,29例为普通型 。同时 ,新增2例本土无症状感染者,以及3例境外输入确诊病例。
近来中国疫情较严重的有八个城市新疆乌鲁木齐、江西吉安、黑龙江大庆 、海南海口、内蒙古赤峰、广东深圳、西藏拉萨 、四川成都。
发表评论