疫情高危地区摸排措施/疫情高危人员是什么意思
高风险区防控措施(高风险地区防控措施)
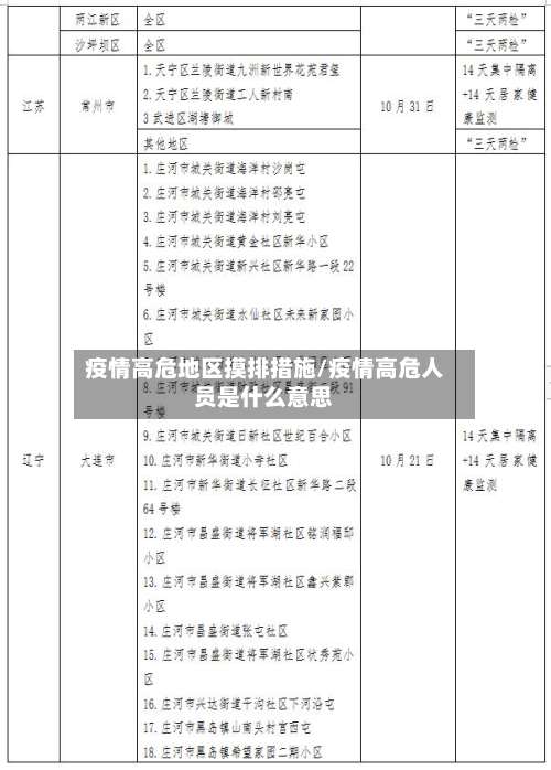
高风险地区人员管理:对国内高风险地区来(返)京或有旅居史人员,一律实施14天集中观察 。高风险地区疫情较为严重 ,病毒传播的风险较高。集中观察可以将这些人员集中管理,提供统一的医疗保障和生活服务,便于及时发现感染者并采取相应的治疗措施,同时避免他们在社区中造成疫情传播。

高风险区防控措施:采取封控措施:足不出户、上门服务。封控期间发现新的感染者 ,由当地联防联控机制组织开展风险研判,按照“一区一策 ”要求,可将原封控区域全部或部分延长封控时间 。分类实施社区防控措施区域封闭。

防控措施:采取管控措施:足不出区 、错峰取物。解除标准:连续7天无新增感染者 ,且第7天风险区域内所有人员完成一轮核酸筛查均为阴性,降为低风险区 。

采取封控措施:足不出户、上门服务。连续5天无新增感染者,且第5天风险区域内所有人员完成一轮核酸筛查均为阴性 ,降为低风险区。流入地对近7天有高风险区旅居史的人员采取7天居家隔离医学观察,期间赋码管理、不得外出 。在居家隔离医学观察第7天各开展1次核酸检测。
具体防控措施:文中未详细列出三项防控措施的具体内容,仅提供“点击查看具体防控措施”的提示 ,推测可能涉及隔离管控、核酸检测 、健康监测等方面,例如:隔离管控:根据中高风险地区等级和人员具体情况,可能采取集中隔离或居家隔离措施 ,明确隔离期限和要求。
对高风险岗位从业人员和高风险区人员按照有关规定进行核酸检测,其他人员愿检尽检 。除养老院、福利院、医疗机构 、托幼机构、中小学等特殊场所外,不要求提供核酸检测阴性证明,不查验健康码。重要机关、大型企业及一些特定场所可由属地自行确定防控措施。
怒江对于疫情防控要做到:“应查尽查 、应检尽检、应隔尽隔、应收尽收...
〖壹〗 、怒江在疫情防控中落实“应查尽查、应检尽检、应隔尽隔、应收尽收”的具体措施如下:强化边境地区防控 ,实施网格化管理怒江州持续强化边境地区疫情防控,通过查缉管控实现全覆盖 、无死角,严格落实网格化管理机制 。针对边境地区地理环境复杂、人员流动频繁的特点 ,采取分片包干、责任到人的方式,确保防控措施精准落地。
〖贰〗 、四类人员:管好确诊、疑似、发热 、密接四类人员,这是疫情防控的重点对象。四应四尽:做到应收尽收、应治尽治、应检尽检 、应隔尽隔 ,确保疫情防控措施的全面落实。
〖叁〗、加快局部聚集性疫情处置:一旦发现疫情,要迅速行动,做到应检尽检、应隔尽隔 、应收尽收、应治尽治 ,切断疫情传播途径 。强化区域协防:要加强区域间的协作配合,共同应对疫情挑战,形成联防联控、群防群控的良好局面。
〖肆〗、北京市针对新发地疫情采取“应查尽查 、应检尽检、应隔尽隔、应收尽收”措施 ,旨在以最严格手段阻断传播渠道 、遏制疫情扩散,保障群众生命安全和首都安全。疫情形势严峻性自6月11日新发地市场发生疫情以来,北京市累计报告本地确诊病例106例(截至6月15日24时) 。
〖伍〗、要坚定信心,快字当头 ,把各项措施做得更快、更准,落实得更细,加快核酸筛查和风险人员排查管控 ,加紧推进重点地区应检尽检 、应收尽收、应隔尽隔、应治尽治,齐心协力战胜这波疫情。
如何做好重点地区和高风险地区返回人员的社区防控?【国务院联防联控机制...
〖壹〗 、做好重点地区和高风险地区返回人员的社区防控,需从管理机制、人员监测、应急处置 、宣传引导四个核心环节入手 ,具体措施如下:实施网格化与地毯式管理,强化人员摸排与登记网格化管理:将社区划分为若干网格,每个网格配备专人负责 ,明确责任分工,确保防控工作无死角。
〖贰〗、返乡政策核心要求精准防控:针对不同风险区域返乡群众,需分类分区落实防控措施 ,避免“一刀切 ”式管理 。例如,对低风险地区返乡人员,不得擅自加码要求隔离或限制出行;对中高风险地区人员,需严格落实核酸检测、健康监测等措施 ,但不得随意扩大管控范围。
〖叁〗、密切接触者应严格落实集中或居家隔离医学观察。其他人员体温检测正常可出行和复工 。重点措施:从湖北等疫情防控重点地区和高风险地区来的人员,应当按规定接受集中或居家隔离14天管理和服务。社区防控措施:未发现病例社区,做好组织动员 、健康教育、物资储备等疫情应对准备工作。
〖肆〗、完善校地协同机制 ,提升学校疫情应急处置能力,严禁随意封控或长时间不开展线下教学 。成立企业和工业园区防控专班,落实主体责任 ,保障物流通畅,不得擅自要求重点企业停工停产。分类有序疏解滞留人员 精准划定风险区域,允许非高风险区外地人员评估风险后离开 ,避免滞留。
济南住建局:强化建筑工地和房地产开发领域疫情防控工作
〖壹〗 、济南市住房和城乡建设局近日连续发布通知,针对建筑工地和房地产开发及房地产中介企业,提出了一系列加强疫情防控工作的具体要求。建筑工地疫情防控措施 全面摸排与严格管控 各区县住建部门和市区县两级监督机构需及时掌握国内中高风险地区动态 ,督促房屋建筑施工项目对所有人员进行全面摸排统计 。
〖贰〗、多地响应:该事件促使全国多地迅速采取行动,所有工地进入紧急防控模式,要求暂缓新进人员,以加强疫情防控。具体措施:济南住建局:工地实行封闭管理 ,新工人需提供核酸阴性证明并进行行程码查验;启用“建设工程人员管理服务平台”,要求全员下载并每天上报健康状况,进行场所码扫描。
〖叁〗、在具体操作上 ,如德州住建局通知中提到,工地人员必须持48小时内阴性证明,每天进行体温检测 ,每周至少进行一次核酸检测,外来人员减少接触,非必要情况下不使用临时劳务 。工地现场全面实行封闭式管理 ,实施场所码验证和实名制,确保疫情不被扩散。
〖肆〗 、山东省住房和城乡建设厅厅长王玉志围绕疫情防控、复工复产及住房和城乡建设领域高质量发展提出多项举措,通过防反弹、优服务 、稳投资、扩内需、强韧性 、提品质等策略 ,统筹推进疫情防控与经济社会发展“双胜利”。
〖伍〗、提高站位,强化领导,实现疫情防控全覆盖 迅速响应部署:住建局党组第一时间传达上级会议精神,召开疫情防控专题部署会议 ,成立新型冠状病毒感染的肺炎疫情防控工作领导小组 。由局主要负责人任组长,下设综合协调、宣传报道、建筑工地 、市政公用事业等工作小组,加强组织领导。
〖陆〗、具体地区措施:如济南、江苏等地住建部门还根据当地疫情情况 ,制定了更为具体的防控措施,如济南要求涉疫项目严格执行封闭式作业,加强核酸检测和个人健康监测;江苏加强援建人员的返程防疫管控等。这些措施旨在确保建筑工地疫情防控工作的有效实施 ,保护所有员工和周边社区的安全 。
疫情防控二十条措施
疫情防控二十条措施的核心内容如下:优化调整密切接触者及高风险相关人员管理措施 密切接触者:将“7天集中隔离+3天居家健康监测 ”调整为“5天集中隔离+3天居家隔离”,期间赋码管理 、不得外出。集中隔离期间第5天各开展1次核酸检测,居家隔离期间第3天各开展1次核酸检测。密接的密接:不再判定密接的密接 。
政策背景:出入境规则调整释放明确信号新版疫情防控措施二十条中 ,涉及境外的条款直接冲击了免联考MBA的核心操作模式:入境隔离时间缩短:从“7天集中隔离+3天居家健康监测”调整为“5天集中隔离+3天居家隔离 ”,且明确“第一入境点完成隔离后,目的地不得重复隔离”。
国务院联防联控机制发布的优化疫情防控工作二十条措施 ,聚焦科学精准防控,通过调整隔离政策、优化核酸检测、强化资源保障 、整治层层加码等措施,平衡疫情防控与社会经济发展,最大限度减少对群众生产生活的影响。
对于入境重要商务人员、体育团组等 ,“点对点”转运至免隔离闭环管理区(“闭环泡泡 ”),开展商务、训练 、比赛等活动,期间赋码管理 ,不可离开管理区。中方人员进入管理区前需完成新冠病毒疫苗加强免疫接种,完成工作后根据风险大小采取相应的隔离管理或健康监测措施 。
科学应对:公众应科学看待疫情形势和政策调整,不恐慌、不焦虑 ,保持理性态度。做好准备:个人和家庭应做好必要的防疫物资储备,如口罩、消毒液等,以备不时之需。配合防控:在公共场所和交通工具上 ,应积极配合防控措施,如扫码 、测温等,共同维护良好的防疫秩序 。
《关于进一步优化新冠肺炎疫情防控措施 科学精准做好防控工作的通知》于2022年11月11日发布 ,核心是科学精准落实二十条优化措施,统筹疫情防控与经济社会发展,坚决避免“一刀切”和层层加码,最大程度保护人民生命安全和身体健康。

发表评论