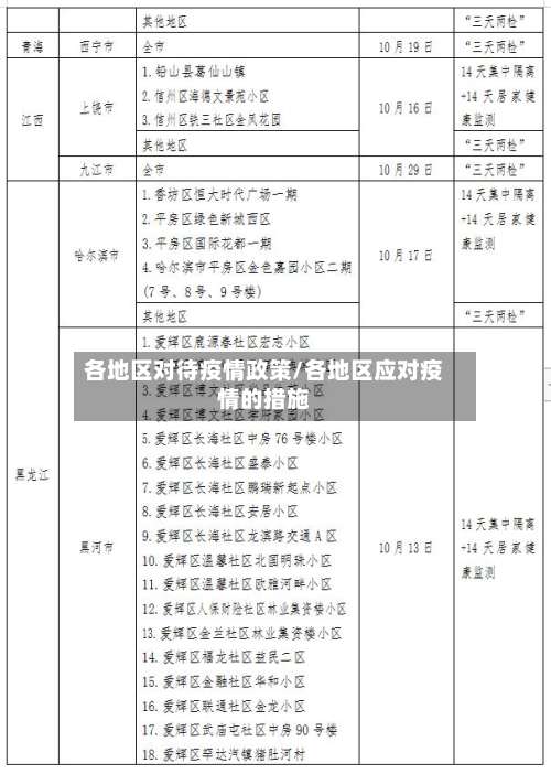
各地区对待疫情政策/各地区应对疫情的措施
中国人的不同待遇
〖壹〗 、中国不同地区居民在疫情期间等情况下享受的补贴政策存在差异 ,主要是基于各地区的经济状况、财政能力、政策目标及疫情形势等多种因素综合考量的结果,并不存在对不同地区中国人的歧视性差别对待。具体分析如下:经济状况与财政能力:香港、澳门作为特别行政区,拥有高度自治权,包括独立的财政税收体系 。

〖贰〗 、一是:和领导有亲戚之类的关系 ,虽然没有能力或者能力差不多,但是待遇会不用。二是:实打实的有能力者,确实待遇好些。

〖叁〗、不同行业和单位性质之间的退休金差距显著 ,机关事业单位退休人员的平均养老金普遍高于企业退休人员。这种差距源于历史原因和制度设计,如过去的“双轨制”导致待遇不公 。缴费基数和年限的差异:企业职工往往按照实际工资缴纳养老保险,而机关事业单位人员缴费基数普遍较高。
〖肆〗、各种福利待遇:一人缴纳医保 ,全家免费医保。高获批:近来政策宽松,申请人数少,100%获批 。
〖伍〗 、旅游待遇 贵宾级接待:朝鲜方面非常尊重中国游客 ,通常会把中国游客当成贵宾去接待。这种待遇体现在多个方面,如安排优质的导游服务、提供便利的旅游设施等。优质住宿:中国游客在朝鲜通常可以入住平壤的特级酒店,如高丽饭店和羊角岛世界饭店 。这些酒店相当于国内三星级以上的标准 ,设施完善,服务周到。

有关疫情对防控人员的补助政策
临时性工作补助标准根据工作性质和风险程度,补助分为两类标准:高风险岗位人员:直接接触待排查病例或确诊病例,从事诊断、治疗 、护理、医院感染控制、病例标本采集和病原检测等工作的人员 ,中央财政按每人每天300元补助。湖北省等部分地区将此类人员补助标准提高至每人每天500元或600元 。
补助标准:每人每天300元。参加疫情防控的其他医务人员和防疫工作者:补助对象:参加疫情防控的其他医务人员和防疫工作者。补助标准:每人每天200元 。补助范围补助范围包含治疗 、接诊、护理、核酸检测等多项工作。
其他医务人员和防疫工作者补助标准:对于参加疫情防控的其他医务人员和防疫工作者,中央财政按照每人每天200元予以补助。补助资金由地方先行垫付,中央财政与地方据实结算。
疫情纾困40号文件内容
〖壹〗 、“疫情纾困40号文件 ”并非统一官方名称 ,不同地区、部门出台的编号为40号且与疫情纾困相关的政策文件内容要点如下:普遍性疫情纾困政策要点政策目标与适用范围:缓解疫情对市场主体冲击,保障经济稳定运行,促进就业与民生改善 。适用范围涵盖受疫情影响大的行业企业、中小微企业、个体工商户及特定困难群体。
〖贰〗 、企业在疫情期间不能及时还款导致的征信逾期可以申诉。具体说明如下:政策依据:根据中国人民银行财政部文件银发【2020】29号、中国人民银行办公厅文件银办发【2020】40号文件 ,受疫情影响暂时性失去收入来源的企业,其因疫情导致的逾期记录可申请调整 。
〖叁〗、国家关于纾困政策涵盖针对中小企业 、疫情及纾困资金等多方面内容,旨在缓解企业压力、保障民生并促进经济稳定发展。
〖肆〗、延期还款与征信保护:受疫情影响严重地区的正常账户客户可通过短信自主申请延期还款 ,其他客户可致电客服申请,宽限期内不计征信逾期。催收策略调整:对疫情严重地区首次逾期客户主动停催,其他逾期客户弱化催收并支持申请停催 。
〖伍〗 、核心目标:助企纾困:缓解企业生存压力 ,推动中小微企业走出困境。促进消费:满足群众消费需求,发挥消费对经济发展的基础性作用。统筹发展:实现疫情防控、经济稳定与安全发展的协同推进 。
各地疫情防控政策在哪查询?
〖壹〗、本地宝查询入口:本地宝出行防疫政策查询。查询指南:进入页面后选取出发地和目的地,就能查看相应的疫情防控政策。国务院客户端查询专栏:国务院客户端上线“各地疫情防控政策措施”专栏,可实时掌握出行政策 ,一键查询 。查询步骤:Step.1:打开国务院客户端小程序。Step.2:点击首页“各地防控政策”。
〖贰〗 、通过支付宝可查询各地疫情的防控措施,具体操作如下:工具准备:使用小米11手机(MIUI13系统),安装支付宝63版本。进入市民中心:打开支付宝后 ,在首页界面点击“市民中心” 。选取国务院服务:在市民中心页面中,点击“国务院服务 ”。进入便民服务专区:在国务院服务页面中,点击“便民服务专区”。
〖叁〗、在微信中查询各地防控政策 ,可通过“国务院客户端”小程序实现,具体步骤如下:进入小程序打开微信,在搜索栏输入“国务院客户端 ” ,选取对应的小程序进入 。该小程序由官方发布,信息权威且更新及时。定位功能入口进入小程序主页后,在顶部或核心功能区找到“各地防控政策”选项 ,点击进入查询页面。
陕西商洛丹凤县疫情防控政策
〖壹〗、“两站一场一口”和国省道路疫情防控检测点的政策:精准分流,对天津市 、河南省报告本土病例县区以及国内中高风险地区所在县区旅居史人员,“点对点 ”全链条闭环转运至集中隔离酒店,落实14天集中隔离管理 。对需居家隔离人员 ,由镇办接回,落实居家隔离措施。隔离时间从离开当地时间算起。
〖贰〗、多地针对春节返乡提出了分层分类的防控措施,其中湖南省邵阳县和陕西省丹凤县明确倡议“非必要不返乡” ,其他地区则以“错峰返乡”“加强防护 ”为主,未强制限制返乡但强调个人责任与健康管理 。
〖叁〗、防止疫情的出现。根据疫情防控最新消息了解到,截至2022年9月27日陕西省商洛市丹凤县 ,为保障人民群众身体健康和生命安全,落实好外防输入各项措施,经县疫情防控指挥部研究决定 ,在全县范围实施临时静态管理。
〖肆〗、没有 。通过查询丹凤县新型冠状病毒感染的肺炎防控工作领导小组发布的公告了解到,截止至2022年9月9日,丹凤县严格进行交通卡口管理 ,有序恢复县内交通 、市场秩序,精准落实常态化疫情防控措施,因此陕西丹凤县未封城。农贸(集贸)市场、批发市场、商场超市 、药店、便利店、水果店 、理发店等经营场所恢复营业。
〖伍〗、收费的。通过查询相关资料信息,截止到2022年12月7日疫情防控政策要求 ,高风险区返乡,原则上劝返,必须返商 ,集中隔离7天,每人每天200元费用自理 。中风险区返乡,居家隔离7天 ,单人单间单厕,条件不具备者,集中隔离。低风险区返乡 ,居家健康监测3天。
〖陆〗、调整后,商洛市全域无高中风险区,低风险区转为常态化防控 。特此通告。
四川广安到厦门最新隔离政策(持续更新)
四川广安到厦门的最新隔离政策如下(持续更新):广安中高风险地区入厦政策对所有来自或途经国内疫情中高风险地区的来(返)厦人员 ,一律实施14天集中或居家医学观察,并按厦门市规定进行新冠病毒核酸检测。广安低风险地区入厦政策广安低风险地区来厦人员需提供入厦前48小时核酸阴性证明,抵厦后立即接受一次核酸检测 。
从广安到厦门自驾需要穿过5个省.四川,重庆 ,湖南,江西,福建。
四川广安到厦门火车站没有直接到达的火车 ,需要在可以转车的68个中转火车站进行转车,经过分析选取重庆北火车站作为中转站,火车票一共是264元。
厦门没有直达广安的火车 ,福州有 。每天厦门北有N多动车到福州,通常一个多小时,二等座72元。
从厦门出发前往成都的自驾路线 ,总里程大约为2500公里,预计行驶时间接近30小时。
发表评论