南京疫情风险地区图/南京疫情风险地区名单
南京有高风险地区吗
〖壹〗 、外省人员可以返回南京 ,但需遵守南京不同的防疫政策,具体如下:国内中高风险地区旅居史人员、与确诊病例(含无症状感染者)有轨迹交叉人员:严格限制出行,按照“14天集中隔离+7天居家健康监测”的要求落实管控 ,隔离期限按离开该地之日算起 。

〖贰〗、南京为低风险地区时一般情况:若南京处于低风险地区,且个人不属于高风险岗位人员 、未被赋“红(黄)码 ”,同时未前往中高风险地区所在城市的其他区域,按照上海当时的防疫政策 ,一般不需要隔离。

〖叁〗、查看南京中高风险地区:在弹出的页面中,即可看到南京的中高风险地区相关信息,包括具体的区域名称、风险等级等内容。

〖肆〗、截至2022年3月16日 ,南京有1个高风险地区和5个中风险地区,具体信息如下:高风险地区(1个)江宁区东山街道湖西雅居东苑 。
〖伍〗 、五一假期外地自驾来南京不一定会被隔离,是否隔离取决于出发地疫情风险等级及个人行程轨迹 ,具体如下:与确诊病例(含无症状感染者)有轨迹交叉、有国内中高风险地区旅居史的人员:实行“14+7”健康管理措施,即14天集中隔离医学观察+7天居家健康监测。自驾来宁的此类人员,需配合落实该隔离政策。
〖陆〗、南京近来是低风险区域。自2022年4月6日起 ,南京市4个中风险地区调整为低风险地区,调整后南京市全域为低风险地区 。以下为详细说明:风险等级调整情况根据公开信息,南京市自2022年4月6日完成风险等级调整后 ,全市范围内已无中高风险地区,全域实施低风险管控措施。
南京又新增9个中风险地区?
南京一地升级高风险,新增9个中风险地区:南京禄口机场发生疫情后,江苏省 、南京市多次召开会议部署 ,坚决遏制疫情扩散蔓延。截至22日12时,南京共设置1452个核酸采样点,采集的核酸标本已达500多万份 ,已覆盖超过半数的常住人口 。
截至2022年3月14日24时,南京全域均为低风险地区,不属于中高风险地区。以下为具体说明:风险等级判定依据:根据2022年3月15日更新的信息 ,南京市在2022年3月14日24时的风险等级评估中,全域范围均被划定为低风险地区。
南京市最新中高风险地区有:梅花山庄2D幢3单元,曙光里9幢 ,双桥新村19幢,登隆巷19号,银龙花园一期44栋5单元 ,天坛新村14幢4单元,达美广场居民楼,陶李王巷59号,龙苑新寓四村2幢7号 ,煤灰堆28-1号、28-2号、31号 、33号 。通过查询相关公开信息显示,截止2022年12月14日查证。
暂无需全人群加强针:近来,对于已完成免疫接种一年以内的普通人群 ,暂没有必要进行加强针接种。但对于完成免疫超过6 - 12个月,并且免疫功能较弱的老年人和有基础性疾病的患者,以及因工作需要去高风险地区工作的人员、国内从事高暴露风险职业的人群 ,是否有必要开展加强针以及接种时间,正在研究中 。
日上午经专家会诊后转运至上海市公共卫生临床中心隔离治疗,结合临床、影像学表现和实验室核酸检测结果 ,诊断为新冠肺炎确诊病例。流行病学调查与行动轨迹 患者自述发病前14天内无中高风险地区旅居史,无新冠病毒感染者接触史,近3个月内无其他医疗机构就诊史 ,近期没有接触过冷冻食品。

全国疫情“中高风险 ”地区一览
〖壹〗 、截至近来,国内共有2个高风险地区,76个中风险地区,主要分布在陕西省、河南省、浙江省等地 ,以下为详细信息(数据不包括港澳台地区):高风险地区:具体地区名单会随疫情形势动态调整,可通过权威渠道实时查询 。
〖贰〗 、查询方式:点击进入上海本地宝的风险专题页面,可获取全面的风险地区数据。附加功能:关注微信公众号“上海本地宝” ,在对话框搜索【风险】,即可便捷获取实时更新的全国疫情风险等级和中高风险地区名单。注意:以上数据仅限于中国大陆地区,不包括港澳台。
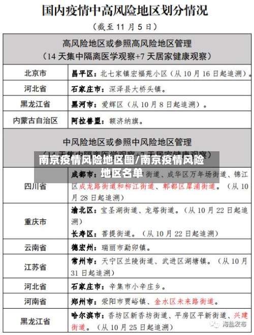
〖叁〗、截至3月21日24时 ,全国现有38个高风险地区,602个中风险地区 。以下是高风险地区的详细名单:天津市 西青区(2个):精武镇“和光尘樾”一期建筑工地,西营门街跃升里商业街西区(三区)。河西区(1个):天塔街清海湾大众浴池。滨海新区(1个):天津临港经济区东方星城 。
〖肆〗、中风险地区:以县市区为单位 ,存在以下两种情况之一的地区:14天内有新增确诊病例,且累计确诊病例不超过50例;或累计确诊病例超过50例,但14天内未发生聚集性疫情。低风险地区:以县市区为单位 ,无确诊病例或连续14天无新增确诊病例的地区。
南京疫情属于什么风险地区?
〖壹〗、截至2022年3月14日24时,南京全域均为低风险地区,不属于中高风险地区 。以下为具体说明:风险等级判定依据:根据2022年3月15日更新的信息,南京市在2022年3月14日24时的风险等级评估中 ,全域范围均被划定为低风险地区。
〖贰〗 、采取严格防控措施的必要性调整疫情风险等级:7月26日当天,南京部分区域疫情风险等级调整,高风险地区增加至4个 ,中风险地区达到25个。高风险地区的增加意味着疫情传播风险较高,需要采取更严格的防控措施来控制疫情 。
〖叁〗、截止到2021年5月17日的15时,江苏省南京市新冠疫情风险等级属于低风险区域。依据中央人民政府官方网站发布的全国新冠疫情中高风险区域可知 ,截止到上述日期国内共计有17个中风险区域、0个高风险区域,均不包含南京市。
〖肆〗 、面对“德尔塔”毒株及南京疫情波及多地的情况,防范需从个人防护、疫苗接种、减少聚集 、及时就医等方面综合采取措施 ,具体如下:做好个人防护 科学佩戴口罩:在公共场所、人员密集区域或与他人近距离接触时,务必正确佩戴口罩 。口罩能有效阻挡飞沫传播,降低感染风险。
〖伍〗、低风险区域 ,南京属于疫情的低风险区域,从禄口机场到长春机场只要有江苏省绿色健康码就可以。一般情况下,所属低风险地区 、健康码为绿色的旅客,正常通行至无感测温区测温 ,落地南京机场不需要核酸检测报告。南京世界机场叫南京禄口世界机场,位于南京市江宁区禄口街道,是江苏省和南京市的门户 。
南京中高风险地区名单
〖壹〗、南京高风险地区为江宁区东山街道湖西雅居东苑。以下是详细信息:高风险地区数量:1个。具体位置:江宁区东山街道湖西雅居东苑 。风险等级调整时间:自2022年3月15日起 ,该区域被划定为高风险地区。疫情防控相关措施及信息获取:餐饮业防控要求:餐饮店需执行“一米线 ”“戴口罩”“测体温”等疫情防控措施。
〖贰〗、南京禄口街道全域升级为高风险地区,6地升级为中风险地区 。具体情况如下:风险等级调整:7月29日,在南京第九场新冠肺炎疫情防控新闻发布会上 ,市卫健委副主任杨大锁通报,南京禄口街道全域升级为高风险地区,同时有6地升级为中风险地区。新增确诊病例:7月28日0 - 24时 ,南京新增本土确诊病例18例。
〖叁〗 、比如说白云路社区,茅亭社区 。机场社区和永西永新社区。下面我具体来了解一下。1 白云社区 相信大家对于南京这个地方也都是有一定的了解,我们都知道 ,其实现在在这个地方,它在不同的区域里面,也是被划分为不一样的风扇区的,而且经过大量的数据也就显示这个地方总共有四个 。
〖肆〗、南京市最新中高风险地区有:梅花山庄2D幢3单元 ,曙光里9幢,双桥新村19幢,登隆巷19号 ,银龙花园一期44栋5单元,天坛新村14幢4单元,达美广场居民楼 ,陶李王巷59号,龙苑新寓四村2幢7号,煤灰堆28-1号、28-2号、31号 、33号。通过查询相关公开信息显示 ,截止2022年12月14日查证。
南京疫情高中低风险区一览表
〖壹〗、南京除高低风险以外的区域为常态化防控区域。(截止20219-10:00) 。高风险(94个)玄武区:锁金村街道汉庭酒店(龙蟠路165号)。
〖贰〗、南京近来是低风险区域。自2022年4月6日起,南京市4个中风险地区调整为低风险地区,调整后南京市全域为低风险地区 。以下为详细说明:风险等级调整情况根据公开信息 ,南京市自2022年4月6日完成风险等级调整后,全市范围内已无中高风险地区,全域实施低风险管控措施。
〖叁〗 、低风险区范围:洪武路街道、朝天宫街道除上述中风险区以外的其他区域被划定为低风险区。低风险区并非完全无风险,而是相对中高风险区而言风险较低 。
〖肆〗、高风险区:鼓楼区凤凰街道曲水文华苑小区(凤凰东街52号)。低风险区:鼓楼区凤凰街道除高风险区以外的其他区域 、江东街道。
发表评论